广州13项入选!2023年度国家科学技术奖初评项目公布

来源:科技部官网、南方+、广州市科学技术局       发布时间:2024-04-15

近日,2023年度国家科学技术奖初评工作结束。以第一完成单位计,在穗单位牵头项目共13项入选,占全省入选项目比例超3/4,为全省争取国家科技奖提供强力支撑。入围项目含5个自然科学奖、1个技术发明奖、7个科技进步奖。

在穗高校(及附属医院)作为申报国家科技奖的主力军,本次初评共有10个项目由其牵头,其中中山大学以及中山肿瘤医院、孙逸仙医院等占据5项,表明了在穗高校在科学发现、技术发明和成果转化等方面均有突出贡献。

在自然科学奖中,中山大学、中山大学肿瘤防治中心、广东工业大学、南方医科大学、中国科学院华南植物园分别作为第一完成单位,共入围5个二等奖。

华南理工大学牵头的项目入围技术发明奖二等奖。

在科技进步奖中,在穗单位作为第一完成单位的有7项入围二等奖。包括中山大学、华南农业大学、广东工业大学、生态环境部华南环境科学研究所(生态环境部生态环境应急研究所)、中山大学孙逸仙纪念医院、中山大学肿瘤防治中心、金发科技股份有限公司。

undefined


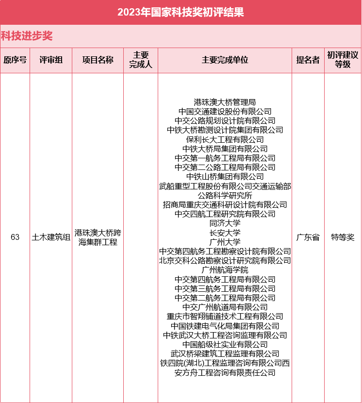
此外,由港珠澳大桥管理局牵头,我市的广州大学、广州航海学院、保利长大、中交四航等单位作为参与单位的“港珠澳大桥跨海集群工程”项目在初评中入围科技进步奖特等奖,充分展现了相关单位产学研结合协同创新的能力。